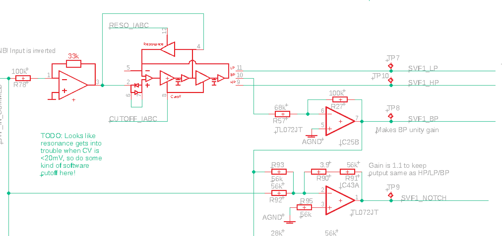
Cell 1
LP, BP and HP are in phase with the filter input (which is NOT the cell input, but IS the summing point for feedback).
Notch, however, is reverse before and after the notch point. This means it will not work with feedback. I address this further down in this post.
Allpass is in phase before and after the cutoff frequency, and 180 degrees off at the cutoff frequency. I am not sure if this is wrong and has to be corrected, I need to check the expected behaviour, though I believe that adding AP and dry should give a notch, which is what would happen here as the 180 degrees off at cutoff would cancel out the dry signal.
Cell 2
| Cell 2, all outputs are in phase with input |
The outputs of Cell 2 (as seen by the mux) is in phase with its input (Holds true for LP, BP and HP, and of course for the Cell 1 direct as this is the same as the input to Cell 2).
The op amp after the mux inverts the signal so the output phase of the filter is inverted.
This affects both the output itself and the filter feedback. The output phase is selectable so that's taken care of there. The feedback on the other hand, is inverted back in the feedback VCA (positive input + inverting op amp).
| Feedback VCA inverts signal |
Alternative notch
Combining dry (inverted) and BP (unity gain) can give me notch without having to add another op amp (as described here: http://atosynth.blogspot.com/2019/01/jupiter-6-all-pass-filter.html)
Simulating this shows a big difference in the offness of the notch - green is LP + HP, red is dry + BP.






